英国正版365官方网站
首页
英国正版365官方网站
英国正版365官方网站简介
组织机构
英国正版365官方网站组织
师资队伍
党建工作
科学研究
科研成果
学术活动
教学工作
教学制度
专业建设
创新创业
员工工作
团学活动
员工组织
员工风采
招生就业
招生信息
就业信息
考研风采
实验室中心
首页
英国正版365官方网站新闻
通知公告
服务地方
党建团学
招生就业
英国正版365官方网站
英国正版365官方网站简介
组织机构
英国正版365官方网站组织
师资队伍
党建工作
科学研究
科研成果
学术活动
教学工作
教学制度
专业建设
创新创业
员工工作
团学活动
员工组织
员工风采
招生就业
招生信息
就业信息
考研风采
实验室中心
教学工作
教学制度
专业建设
创新创业
创新创业
当前位置:
首页
->
教学工作
->
创新创业
->
正文
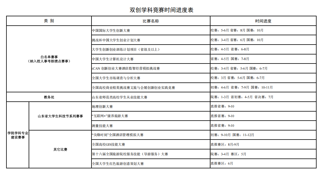
英国正版365官方网站双创学科竞赛时间进度表
日期:26-03-16 10:04
(浏览量:次)
【
关闭窗口
】